公众版
English
无障碍版
搜索
关闭
网站首页
走进新华
医院简介
医院集团
联系我们
来院攻略
新华光影
新华健康
健康资讯
健康科普
医院资讯
医院新闻
通知公告
媒体聚焦
招标公告
就医指南
预约挂号
门诊就医
出入院办理
急诊就诊
报告查询
就医N问
安心服务
就医须知
医保E站
物价公开
患者权利和服务
意见反馈
专家风采
临床科室
医技科室
专科特色
临床科室
医技科室
体育医院
加入新华
招聘须知
岗位信息
公示公告
党建园地
党建动态
党的活动
党风廉政
职工之家
学习园地
统战工作
×
搜索过于频繁,请输入验证码
×
搜索过于频繁,请输入验证码
医保E站
首页
/
安心服务
/
医保E站
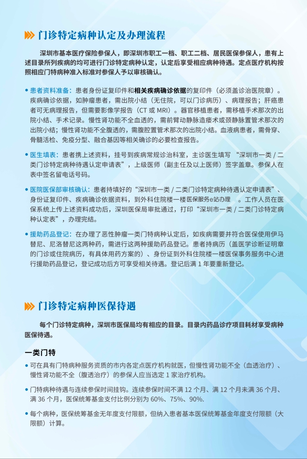
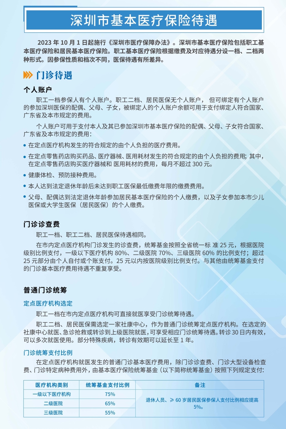
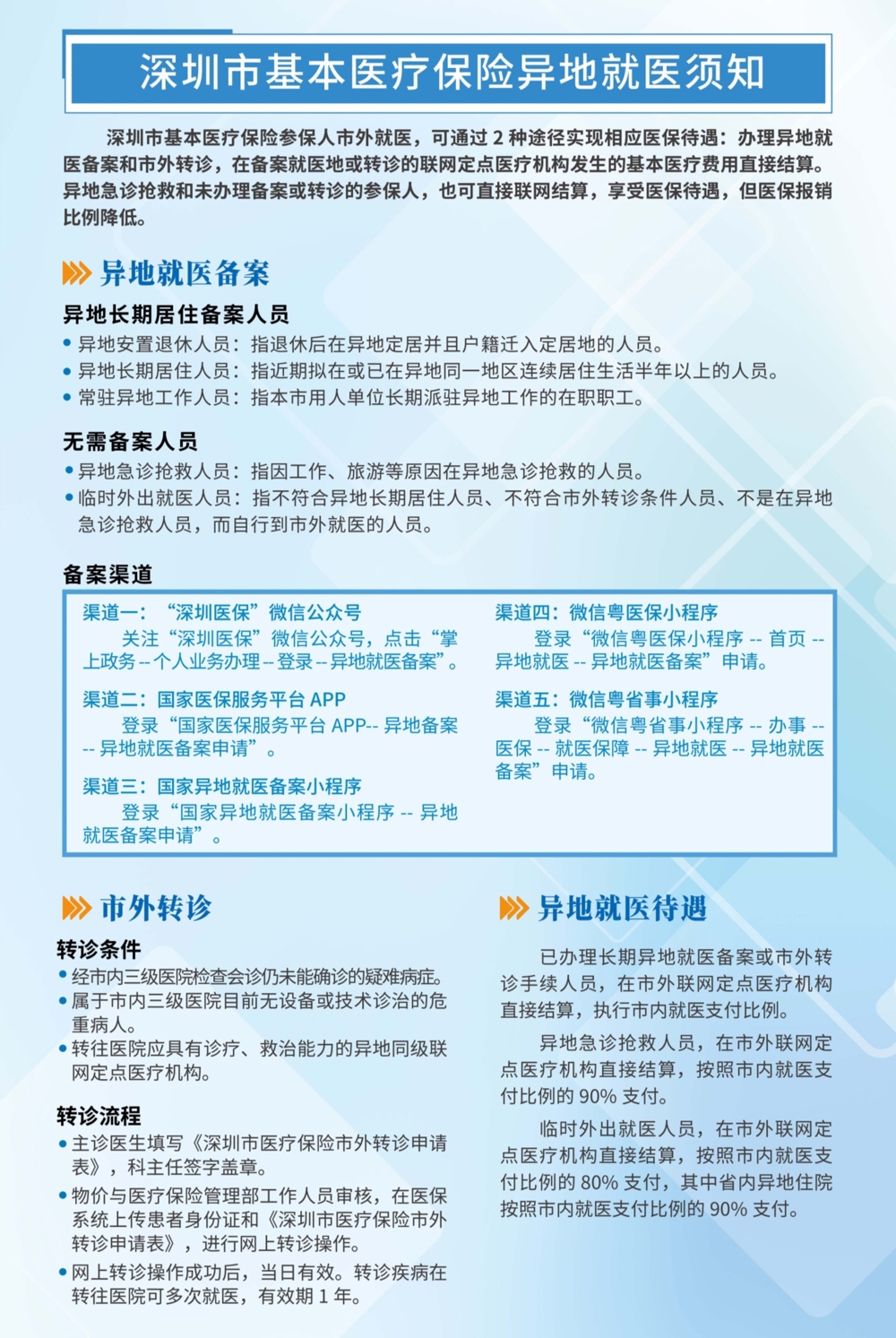
深圳市医保政策温馨告知
发布时间:2024-12-19
点击数::
次
分享到:
返回列表
走进新华
新华健康
医院资讯
就医指南
安心服务
专家风采
专科特色
加入新华
党建园地
医院地址:广东省深圳市龙华区民治街道新区大道388号 电话:0755-83193333 邮编:518055
©深圳市新华医院版权所有 All rights reserved
技术支持:医创科技
粤ICP备2024339391号-1
法律声明
隐私条款